武芯烧录器支持德州仪器TI BQ40Z50芯片
发布时间:2026-01-29 14:42:00
德州仪器(TI)推出的BQ40Z50是一款基于电池组的单芯片全集成解决方案,专门针对 1 节、2 节、3 节及 4 节串联锂离子或锂聚合物电池组设计,能够为这类电池系统提供从电量监测、安全保护到身份认证的一整套完整功能。采用 ImpedanceTrack™ 阻抗跟踪技术,可在复杂工况下持续、准确地估算电池的可用电量,显著提升电量计量的精度和可靠性。
BQ40Z50 借助内部集成的高性能模拟外设,可对锂离子电池或锂聚合物电池的多个关键参数进行高精度测量与实时监控。测量结果会被完整且准确地记录在内部存储器中,并通过兼容 SMBus v1.1 标准的通信接口上报给系统主机控制器,便于上层系统对电池状态进行实时分析与决策。在电池均衡方面,BQ40Z50 在充电过程或静置状态下均可执行集成的电池均衡功能,有助于减小各节电芯之间的电压差异,提升整组电池的一致性和循环寿命。
器件还提供可编程保护特性阵列,并支持Turbo Boost 升压模式,在需要高功率输出的场景下,为系统提供更强的动力支持。同时,该器件还支持电池跳变点(Battery Trip Point, BTP)功能,当电池达到用户预先设定的充电阈值时,会主动向主机系统发送 BTP 中断信号,方便系统及时执行如提示用户拔掉充电器等策略,提高使用体验。在安全防护方面,BQ40Z50 内置基于软件的一级和二级安全保护机制,可对多种常见及潜在风险进行监测与防护。认证与安全识别方面,BQ40Z50 配备带安全存储区的 SHA-1 认证模块,通过对认证码密钥的保护,能够有效识别正品电池组。
在封装设计上,BQ40Z50 采用紧凑的 32 引脚 QFN 封装,在尽量减小体积的同时,将电量测量、保护、认证、通信等多项功能高度集成,在降低整体成本同时,让智能电池产品实现更小巧、更轻薄的设计。
主要特性
全集成1 节、2 节、3 节和 4 节串联锂离子或锂聚合物电池组管理器及保护
下一代已获专利的 Impedance Track 技术可准确测量锂离子和锂聚合物电池中的可用电量
高侧 N 通道保护场效应晶体管 (FET) 驱动
充电或者静止状态时集成的电池均衡
可编程保护特性的完全阵列:电压、电流、温度、充电终止时间、CHG/DSG FET、模拟前端 (AFE)
精密的充电算法:日本电子与信息技术工业协会 (JEITA)、增强型充电、自适应充电、电池均衡
支持 TURBO 升压模式
支持电池跳变点 (BTP)
诊断寿命数据监视器和黑匣子记录器
发光二极管 (LED) 显示
支持 2 线制系统管理总线 (SMBus) v1.1 接口
安全散列算法 (SHA-1) 认证
紧凑封装:32 导线四方扁平无引线 (QFN) (RSM)

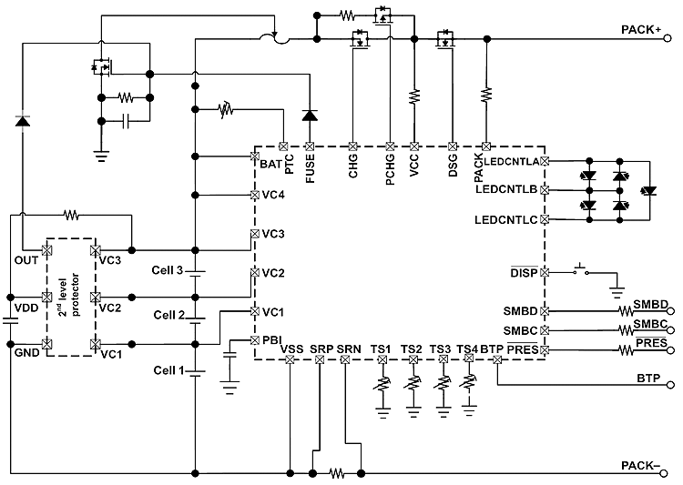
内部框图
武芯科技作为通用型芯片烧录器制造商,专注于IC烧录、测试领域。在持续优化更新烧录软件的同时,也在积极扩充和兼容各大厂商的芯片型号的烧录。ET9800烧录器支持一拖八烧录,同时提供联机、脱机等工作模式,可全方位满足德州仪器(TI)BQ40Z50芯片的裸片离线烧录与在板烧录的量产需求。

ET9800是一款支持联机、脱机的量产型高速烧录器。采用高性能ARM+FPGA的硬件架构设计,编程带宽高达1.6Gb/s;内置128GB eMMC母头模块,能高效提升eMMC母片拷贝的量产效率;配备4.3英寸LCD触摸屏,优化脱机操作的交互体验;支持“一拖八”并行烧录,可实现复杂多样的烧录需求;且设备集成多种丰富接口,涵盖100/1000M以太网、SD卡、USB2.0 Device、RS-232串口、电源开关及接地端子等,灵活适配多元应用场景。同时提供上位机与下位机软件,支持自动化场景定制,适配智能化产线需求;支持各大厂商各种封装的MCU、eMMC、SPI、Nor/Nand flash、Parallel Nor/Nand flash、EEPROM及DSP等类型芯片,烧写稳定、高效。为客户提供创新的多场景芯片(IC)烧录解决方案。